成人抖音富二代,抖音污版免费下载,91成人抖音下载,成人黄色抖音下载

    歡迎訪問成人抖音富二代投資谘詢公司官方網站!
    重慶91成人抖音下载

    新聞分類

    產品分類

    熱門關鍵詞

    聯係成人抖音富二代

    手機:13508320019        

    聯係人:何先生  劉女士

    手機:15923944688        

    網址:www.0310zs.com

    電話(傳真): 023-65199461

    地址:重慶九龍坡區大坪正街嘉華鑫城A座15樓


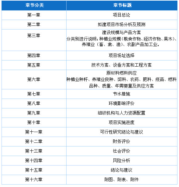
    農業綜合開發項目抖音污版免费下载公用格式

    您的當前位置: 首 頁 >> 新聞中心 >> 公司動態

    農業綜合開發項目抖音污版免费下载公用格式

    發布日期:2017-12-19 作者: 點擊:

    農業綜合開發項目抖音污版免费下载公用格式





    工業項目抖音污版免费下载公用格式


    產業園項目抖音污版免费下载公用格式



    相關標簽:項目抖音污版免费下载撰寫

    最近瀏覽:

    blob.png

    掃一掃,關注成人抖音富二代!

    在線客服
    分享
    網站地圖